一、课程基本情况
1.建设成果
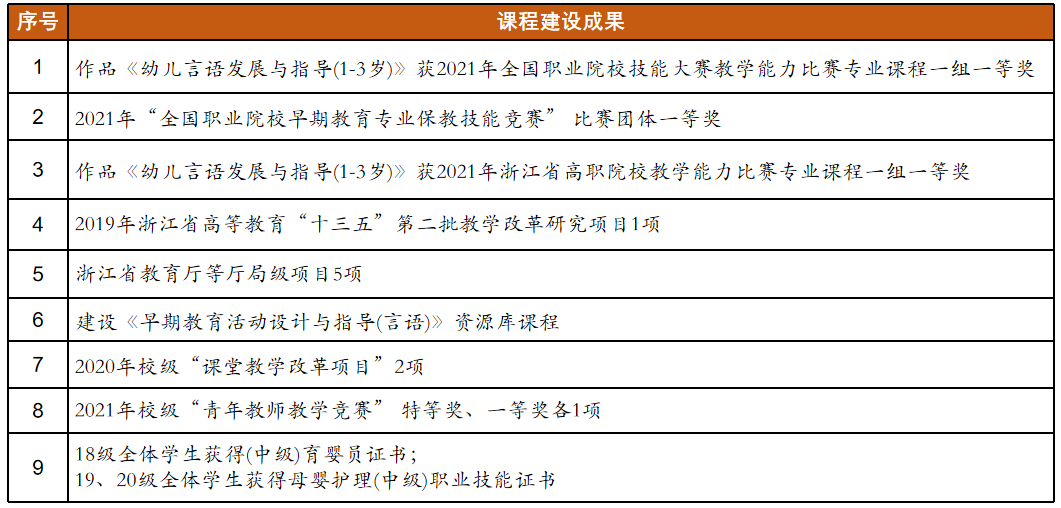
本课程自2019年开课,已面向学生授课3届,共32学时。本教学团队在开课以来获得成果如下:
2.课程思政开展情况
(1)提炼“3真”目标,团队成员以全国教师技能竞赛为契机,提炼出本课程的三维目标“真懂、真会、真爱”,并将思政目标“真爱”细化为“厚德育幼,爱家爱国”。
(2)确定“双耦合”策略,团队成员认真梳理思政育人元素与课程教学内容,确定教学内容与思政育人元素相结合的策略为“双耦合”,活动设计知识与家国情怀的耦合,活动实施能力与教育情怀的耦合。
(3)探索“双思政”路径,围绕专业学生和幼儿“双主体”,依托“双课堂”,团队成员探索构建了“师德育师心,师心润童心”的双思政实施路径,将“爱家爱国”的思政目标在“教师与学生”以及“学生与婴幼儿”之间传递。
(4)架构“5度”评价体系,围绕学生知识能力发展与师德情怀养成水平两个方面的评价,从学生的过程性学习、方案的设计与实施、“厚德育幼,爱家爱国”思政的融入与践行等5个方面架构了“5度”评价体系。
二、课程思政建设总体设计情况
1.课程思政建设目标
本课程以《高等学校课程思政建设指导纲要》为指导依据,依据高素质技能人才培养目标定位,结合学生学情,根据课程特点,确立了“懂设计”的认知目标,“会实施”的能力目标,“厚德育幼,爱家爱国”的素质目标。

(1)坚持立德树人,树立“厚德育幼”的教育情怀
秉承“树两代师表、 铸两代师魂”师范教育理念,将“以德树人”的理念渗透本课程,引导学生树立“厚德育幼”的教育情怀。“厚德”意在培养学生的底线意识、仁爱之心、责任担当、教育情怀;“育幼”意在建构学生“理解婴幼儿—关爱婴幼儿—尊重婴幼儿—支持婴幼儿”的层层递进的职业情感。“厚德育幼”意在引导学生对教育的爱,对婴幼儿的爱,贯穿从专业教师到专业学生(未来托育师)、从未来托育师到婴幼儿两段育人过程, 实现“师德育师心、师心润童心”接力赓续。
(2)立足文化浸润,厚植“爱家爱国”的家国情怀
将文化育人理念渗透本课程,在课程中借助中国传统文化作品,融入“我爱我家”“我爱玩具”“我爱伙伴”“我爱祖国”“社会爱我”五个思政主题,引导学生厚植家国情怀,传承中华文脉,并有意识地引导学生关注特殊需求婴幼儿,将中国优秀传统文化传递给婴幼儿,实现家国情怀的传承。

2.课程思政内容供给
本课程按照《托育机构保育指导大纲(试行)》、“幼儿照护”X 证书“语言发展与指导”部分考评标准,立足托育园教师真实岗位,对接全国职业院校早教专业保教技能竞赛要求,遵循婴幼儿言语发展阶段性、差异性特征, 搭建了“婴儿言语发展与指导(0-1岁)”“幼儿言语发生阶段(1-2岁)”“幼儿言语基本掌握阶段(2-3岁)”“婴幼儿言语发展常见问题的指导(0-3岁)”四个项目。依次设计了以“百变听音”“咿呀发音”“多彩词汇”“连词成句”“花样问句”“缤纷句子”等主题任务。
序号 | 教学内容概述 | 课程思政育人目标 | 教学方法 |
1 | 项目一:婴儿言语阶段指导 | 理解幼儿 我爱我家 | 角色扮演法 案例教学法 |
任务1:“百变听音”活动设计 任务2:“百变听音”活动入户指导 任务3:“咿呀发音”活动设计 任务4:“咿呀发音”活动入户指导 | 理解婴儿言语发展特点,引导婴儿倾听家人、家庭生活中的声音,营造温馨的声音氛围,萌发爱家庭的情感。 | ||
2 | 项目二:幼儿言语发生阶段指导 | 关爱幼儿 我爱玩具 | 情境体验法 实践探究法 |
任务1:“多彩词汇”活动设计 任务2:“多彩词汇”活动走园实践 任务3:“连词成句”活动设计 任务4:“连词成句”活动走园实践 | 关注幼儿的需求,爱护幼儿,帮助幼儿理解喜爱的玩具属性、相关儿歌及故事中的常见词汇,养成爱玩具的品质。 | ||
3 | 项目三:幼儿言语基本掌握阶段指导 | 尊重幼儿 我爱伙伴 我爱祖国 | 案例教学法 任务驱动法 实践探究法 |
任务1:“花样问句”活动设计 任务2:“花样问句”活动走园实践 任务3:“缤纷句子”活动设计 任务4:“缤纷句子”活动走园实践 | 尊重幼儿的个性,提供机会,让幼儿体验与伙伴交往,尝试表达交往时需求和情绪的语句,激发爱伙伴的热情; 让幼儿阅读传统经典儿童文学作品,传承中华人文精神。 | ||
4 | 项目四:婴幼儿言语发展常见问题指导 | 支持幼儿 社会爱我 | 直观演示法 案例教学法 情境体验法 |
任务1:宝宝不会“你说我做”怎么办 任务2:宝宝喜欢说“不”怎么办 任务3:宝宝说话晚怎么办 任务4:宝宝出现“口吃”现象怎么办 | 支持不同水平的幼儿在不同程度上进行发展,助力幼儿调整言语表达的问题,感受社会环境及教育者的爱护和支持。 |
表1.《早期教育活动设计与指导(言语)》教学内容概述
3.课程思政教学实践情况
按照“双课堂”衔接、“双思政”融入、“5 度评价”推进教学实施 ,以“花样问句”两个任务为例 ,解析如下:
(1)基于校内课堂“一活动三方案”,实施“学中做”探究性学习
课前:线上导学
课前,微课学习与测验、文学作品预习,理解儿童,筛选出思政主题“爱伙伴”素材,为课中学习做准备。
课中:“知活动”明学
采用了案例教学法,剖析动画案例与分糖儿歌,引导学生知幼儿言语发展目标、活动素材选择标准,从而尊重儿童的月龄特点和个体差异,明确爱伙伴的素材价值。
课中:“探方案”深学
采用任务驱动法,多形式探讨活动目标、方法和环节,深入学习活动设计及各部分思政融入的关键要点:助力学生设计出“愿意分享糖果”这样的素质目标;主要采用以幼儿为本的游戏法和练习法;构建听儿歌——学儿歌——玩儿歌——分享儿歌中糖果的基本环节。
课中:“写方案”验学
采用实践探究法,借鉴优秀范例,分组撰写“分糖”活动方案,“做中验学”,落实教学重点。
课中:“评方案”固学
借助活动设计评分表评分,借助思政融入度记录表记录活动设计每个部分在家国情怀、教育情怀、仁爱之心、底线意识方面的融入情况,并开展小组互评,巩固方案设计能力。
课后:应用练学
课后,完成三项应用任务,练习中强化课中所学,确保在走园实践中开展适合幼儿月龄特点的言语活动。
(2)基于走园实践“三活动一方案”,实施“做中学”反思性学习
通过观摩试教活动、研讨试教活动、进班实践活动、优化改进方案,支持学生面对幼儿真实试教,落实课程思政执行情况,“学中做”突破教学难点。

图3.“花样问句”活动设计与走园实践“双课堂”教学流程图
“双课堂”中,选择思政载体,融入思政元素,搭建由“我爱我家”等4个主题串成的思政脉络,落实“双思政”。从校内到走园,教师完成从师德初育到再育师心的思政深化;学生实现从师心预润到践润童心的思政内化。
教学过程中,利用现场观察、职教云、VR软件等手段,实施5度评价。依托校内课堂,评价“设计科学度”“思政融入度”;依托走园实践,评价“实施有效度”“思政践行度”。全程关注“学生活跃度”。5度评价形成的学生个性化数字档案袋,为教师开展学业增值评价提供素材。
通过以上教学实践,助力学生实现手上有本领、眼里有孩子、心中有情怀。
四、课程评价与成效
1.评价机制
运用现场观察评价、 职教云课堂以及 VR 虚拟平台等手段,从5个维度系统评价学生知识能力发展与师德情怀养成水平。

图4.“五度评价“体系图
(1)方案设计的科学度
在职教云平台上根据 《方案设计评价标准》评价方案,将得分记录在学生成长档案中;学生个人在VR平台进行练习,系统给予个人评价分。
(2)课程思政的融入度
借助《方案设计思政融入度评价记录表》,对方案中是否有效融入思政元素进行评价。
(3)活动实施的有效度
在走园实践的环节,根据《活动实施(集体活动)评分表》,对试教过程和成效进行评价,记入学生成长档案。
(4)师德情怀的践行度
方案实施评价的同时,借助《师德情怀践行度评价记录表》,评价试教活动的“师德”与“家国情怀”实践程度。
(5)学习过程的参与度
借助信息化平台,收集学生考勤、课堂互动、课后作业等环节信息,形成学习过程的参与度评价,客观反映教学有效性。
2.学生学习效果
(1)手上有本领:知识能力从“一知半会”转变为“能写会做”
从课前课后的方案设计科学度与方案实施有效度评价比较看,学生的在各个维度上的能力水平平均提高了17%,特别是此前在方法策略运用灵活性有显著提升。
(2)眼里有孩子:师幼对话从“紧张拘束”转变为“主动自然”
从方案实施有效度评价结果和试教者自我反思来看,学生能够在活动中做到有效关注幼儿,从容、耐心回应和以引导幼儿,并且在课后随机访谈了解到,学生紧张感下降了 27.5%。
(3)心中有情怀:专业思想从“兴趣与热情”升华为“责任与使命”
90%以上的同学有意识地将思政元素融入幼儿言语活动设计和实施中,将师德与家国情怀有效融入教育活动,已逐渐成为学生的行为自觉。
五、课程特色与创新
1.“5爱”思政主线,创新课程思政内容载体
在本课程中,设计了五个循序渐进的思政主题“我爱我家”“我爱玩具”“我爱伙伴”“我爱祖国”“社会爱我”,在思政主题中精准定位文化嵌入点,挖掘适合婴幼儿学习的中国传统文化资源,实现课程思政内容载体创新。
2.“5度”全程评价,创新课程思政评价方式
依托“职教云”平台,全程记录学生课前线上学习、课中课堂学习、课后走园学习的学习痕迹,从课堂参与活跃度、方案设计科学度、方案实施有效度、思政元素融入度、师德情怀践行度五个维度全程评价学生知识能力发展与师德情怀养成水平,全方位监控学生的课程思政目标的达成,提升学生教育情怀与家国情怀。
3.“双课堂、双思政”教学策略,创新课程思政育人模式
针对教育类专业两代传承的特殊性,依托“双课堂”,构建了贯穿两段育人过程的“双思政”。按照婴幼儿经验逐渐拓展规律,设计了“我爱我家”“我爱玩具”“我爱伙伴”“我爱祖国”“社会爱我”五个思政主题,学生在“学”“教”角色转换中依次“走近—悦纳—支持”幼儿,实现“师德情怀”与“家国情怀”的传承。“双课堂、双思政”教学策略的构建,提供了教育类课程两代传承思政育人新模式。
9

