喜报!学院教师胡青莲、张嗣尧、杨静获市政研会年度思政工作优秀调研成果奖
来源:马克思主义学院
作者:徐思
时间:2026-03-19
浏览:10
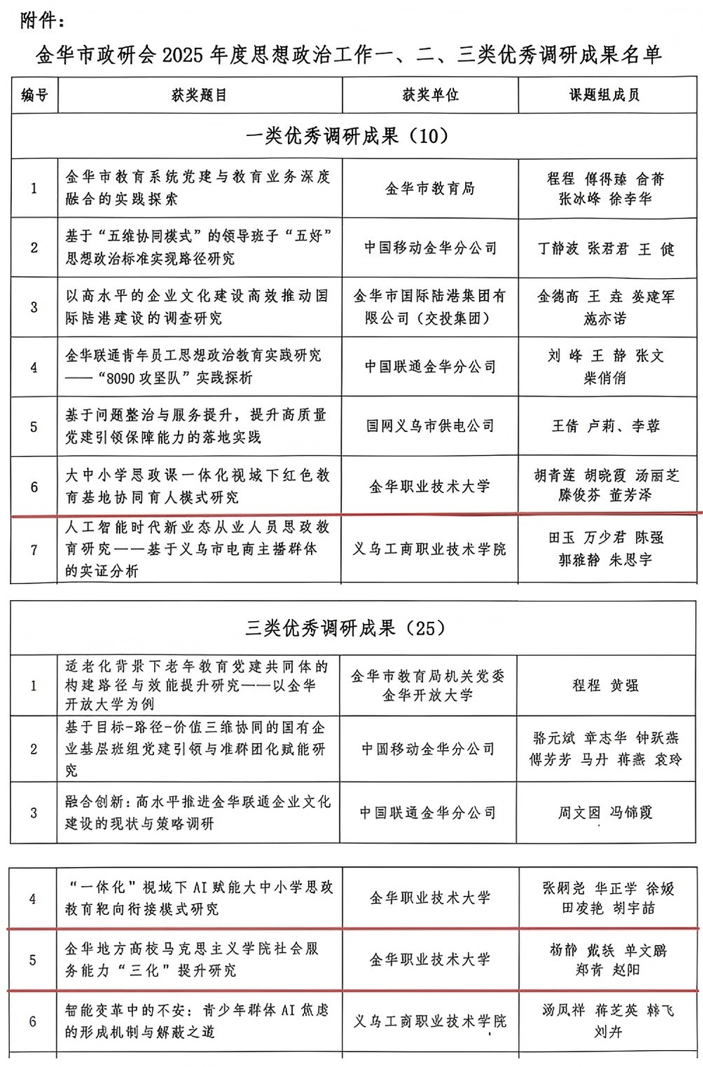
近日,全市思想政治工作重点课题调研工作顺利结束,马克思主义学院教师胡青莲、张嗣尧、杨静获一类优秀调研成果奖1项,三类优秀调研成果2项。
本次金华市思想政治工作重点课题调研工作由金华市思想政治工作研究会主办,聚焦企业、农村、机关和事业单位、学校、社区、新兴领域、网络七大重点领域,旨在深入破解基层思政工作痛点难点,推动新时代思想政治工作守正创新、走深走实。活动启动以来,共征集各类调研课题237篇,结题108篇,经过严格的组织推荐、专家评审等环节,最终评选出一类优秀调研成果10篇、二类优秀调研成果15篇、三类优秀调研成果25篇,获奖比例低、评审标准高,充分体现了评选的权威性和含金量。
据悉,学院高度重视思想政治工作建设,始终把思政理论研究与实践创新摆在办学治校、育人育才的突出位置,鼓励教职工聚焦思政工作前沿课题、基层热点问题,深入开展调查研究,着力推出有深度、有温度、有实效的调研成果,切实把理论研究转化为提升思政工作质量、落实立德树人根本任务的强大动力。此次获奖既是对学院思想政治工作研究成果的充分肯定,更是对全院教职工深耕思政领域、潜心科研攻关的莫大鼓舞。下一步,学院将以此次获奖为契机,持续深化思想政治工作理论创新与实践探索,不断完善思政科研机制、壮大研究队伍、提升研究水平,把优秀调研成果转化为推动学院高质量发展、培育时代新人的务实举措,为金华市新时代思想政治工作高质量发展贡献更多智慧和力量。


